艾普敦
机构资讯
2025-09-13
我理解你正在为升学路径的选择而斟酌,下面我为你梳理了河北省高职单招和普通高考的主要区别和各自优势,希望能帮你更清晰地做出判断。
一、河北省高职单招VS 高考:优势对比
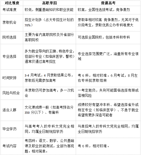
1对比概览

二: 选择建议
结合你的实际情况来考虑,可能会更清晰:
1:优先考虑高职单招,如果你:
· 文化课成绩不太理想,例如平时模考分数在本科线下较多(比如350分以下),或存在明显偏科。
· 对某个职业领域有较明确的兴趣,希望学习实用技能并尽早就业。
· 看中录取机会,希望提前锁定升学结果,减轻长期备考的心理压力。
2: 优先考虑普通高考,如果你:
· 文化课成绩较好,有冲击本科院校的希望。
· 希望报考的专业仅通过高考招生(如临床医学、公安类等),或心仪的省外院校不在单招范围内。
· 愿意接受更激烈的竞争,为自己争取更多元的院校和专业选择权,以及更广阔的深造空间。
三: 总结
河北省的高职单招和普通高考是两种重要的升学途径。单招在考试难度、录取机会、提前锁定心仪专业等方面更具优势,特别适合目标明确、希望尽早就业的同学。高考则提供了更广阔的院校选择范围、更多的专业可能性(包括本科)以及更充分的备考时间。
最重要的是,两者最终的专科毕业文凭没有区别。你需要根据自己的学习成绩、兴趣特长、职业规划和对风险的承受能力进行综合考量。
想知道具体班型、课时或者学费,艾普敦有三个校区:衡水、石家庄、邯郸,可就近选择,想了解的话直接去问就行——能试听课或者联系他们要专属方案就行,老师都会耐心讲清楚。
热门视频
-
复读一年单招上公办 你的梦想依然可期
上课 -
走单招就是捡漏,毕竟这是唯一救命稻草
上课